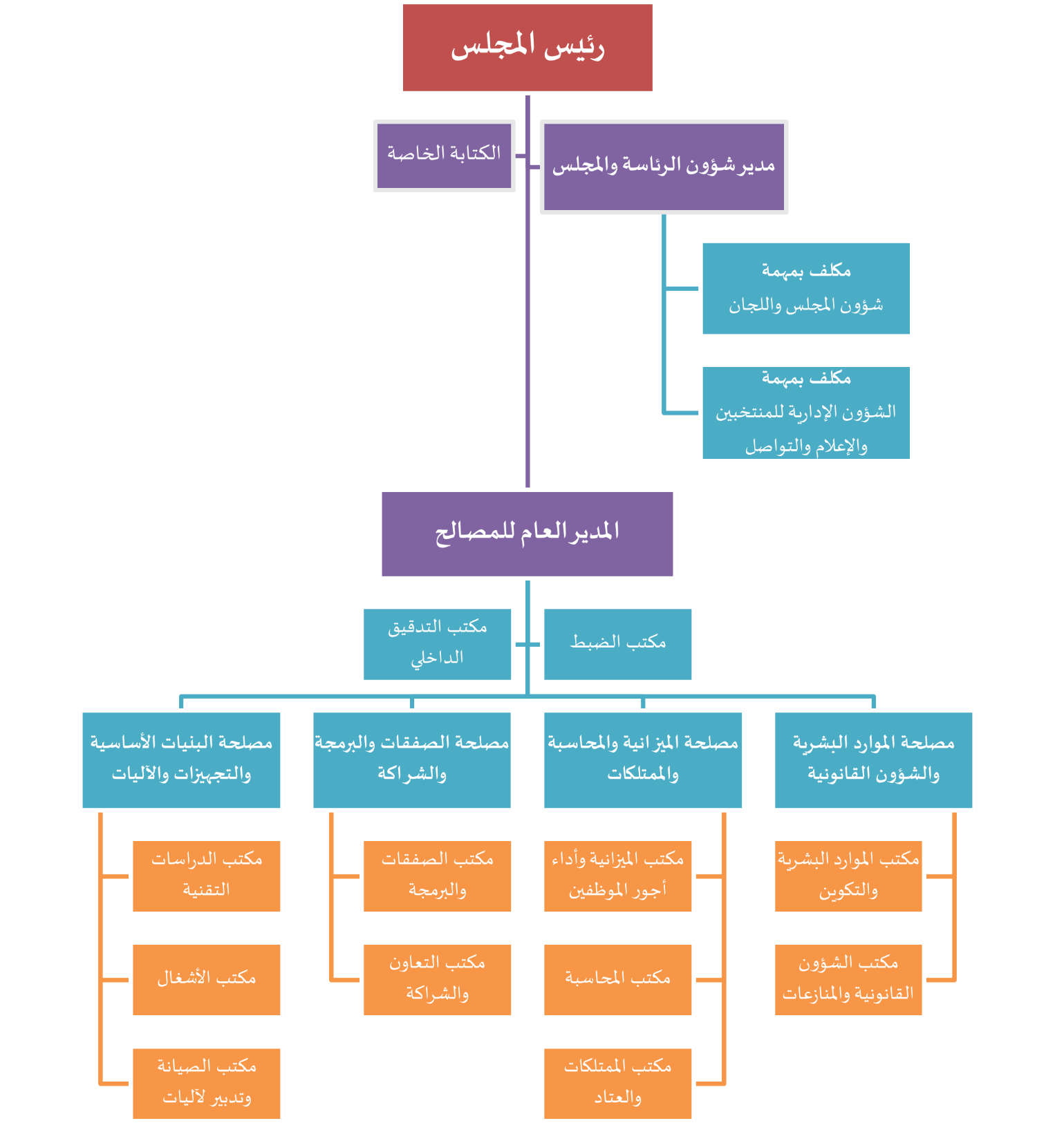
هيكلة العمالة


haikal